عن الكلية

كلمة عميد الكلية
colleges

حظي التعليم في المملكة العربية السعودية منذ إنشائها على أولوية قصوى في اهتماماتها وأهدافها، ويعيش قطاع التعليم والتعليم العالي على وجه الخصوص عصره الذهبي في عهد خادم الحرمين الشريفين الملك سلمان بن عبد العزيز -حفظه الله- حيث تضاعفت الجامعات والكليات وتوزعت في مختلف مناطق  ومحافظات المملكة. قد استثمرت  جامعة الملك خالد  هذا الدعم فتوسعت في عدد الكليات لتشمل جميع محافظات منطقة عسير وفي ونوعية التخصصات، بما يحقق تغطية المجال العلمي ويحقق احتياج البلاد من المؤهلين، فكان للكليات الصحية النصيب الأكبر، ومنها كلية التمريض بمحافظة خميس مشيط والتي تم انشاءها عام 1432. لقد رسمت هذه الكلية خططها للتتوافق مع خطة الجامعة لتحقيق أهداف خطط المملكة التنموية  وفي ضوء ذلك اعتمدت هياكلها ووضعت خططها.التي تجعل الطالب محورا لكل خططها وإجراءاتها واضعة هدفها تخريج طلاب قادرين على العمل في مجالات تخصصهم بكفاءة عالية، ولتحقيق ذلك تم تهيئة البنية الأساسية والتعليمية والإدارية وتم التعاون مع المراكز الطبية والخدمية داخل وخارج منطقة عسير ويتم العمل حاليا على إعداد شراكات واتفاقيات تعاون  إقليمية ودولية بما يحقق أهدافها. كما أنها تجعل للبحث العلمي وخدمة المجتمع جزءا كبيرا من اهتمامها وجعلت أهدافه التعامل مع القضايا الصحية للمنطقة خاصة وللمملكة عل وجه العموم.

اللجان الاستشارية

المهام الرئيسة  للجان الاستشارية هو تقديم المشورة والمساعدة في المجالات التعليمية والبحثية التطويرية  للبرامج  الأكاديمية والخطط  من  أجل   تأهيل  خريجيها  للالتحاق  بسوق العمل وفق التالي:

  • مناقشة توافق رسالة وأهداف الكلية مع احتياجات ومتطلبات قطاع التعليم بصفة عامة ومنطقة عسير بصفة خاصة.
  • مناقشة اتساق تخصصات الكلية مع احتياجات ومتطلبات سوق العمل.
  • تقييم مدى مناسبة المهارات والمعارف المقدمة لطلبة الكلية ومستوى الأداء المتوقع لمهنة التعليم.
  • تسهيل التعاون والتواصل بين برامج الكلية والمجتمع.
  • المساعدة في تقييم البرامج وتحسينها من خلال الاستفادة من الخبرات المهنية للقطاع الخاص وجهات التوظيف والمستفيدين.
  • مساعدة الكلية في تحديد أولوياتها من البرامج والخطط التشغيلية.
  • تحديد جهات التدريب الميداني والاستفادة من خبراتهم.
  • توفير فرص التدريب الميداني لطلبة الكلية.
  • دراسة ملائمة برامج الكلية ومخرجاتها لسوق العمل.
  • تحديد احتياجات سوق العمل للمساهمة في تطوير البرامج التعليمية أو طرح برامج جديدة.
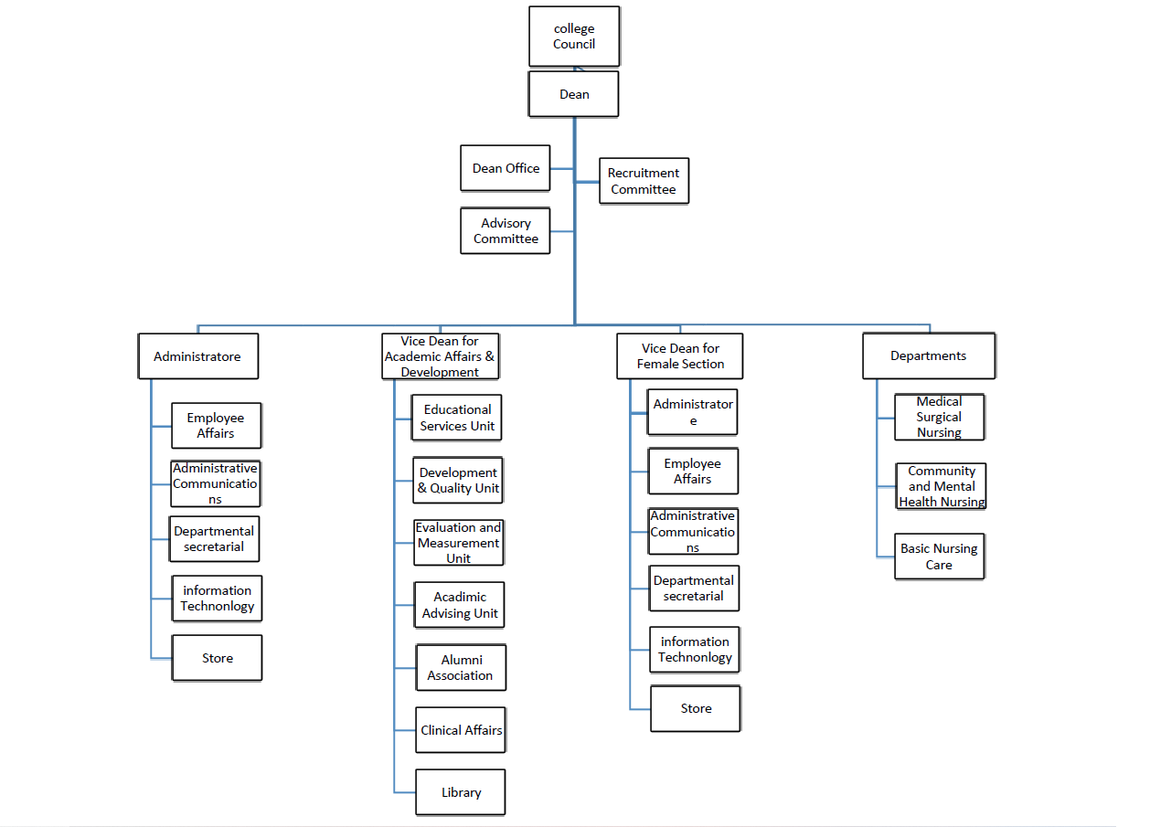
الهيكل التنظيمي
ادارة الكلية

الاسم

المنصب

الهاتف

0172417071

مدير ادارة الكلية

.عبدالله ابراهيم دهل

0172417112

مدير مكتب عميد الكلية

أ. علي سعد الشهراني

--

مساعد مدير الادارة

أ. محمد يحيى عسيري

0172417461

الاتصالات الادارية

أ. احمد عوضة عسيري

0172419199

العهد

أ.عون سعيد جزوا

الخطة الاستراتجية
colleges

يعتمد تقدم الدول وشعوبها على مدى كفاءة مواردها البشرية وتطوُّرها، ويُمثل التعليم العالي أحد أهم وسائل إعداد الموارد البشرية، وهو ما يمثل استثماراً استراتيجياً لكل دولة، ومن خلال برامج التعليم العالي تتمكن كل دولة من سد احتياجاتها من القوى العاملة والأيدي الماهرة التي يتطلبها سوق العمل والاحتياجات التنموية الوطنية.
وتشهد المملكة العربية السعودية في السنوات الأخيرة اهتماماً ملحوظاً في التعليم العالي، مقروناً بدعمٍ ماليٍّ لا محدود من حكومتها الرشيدة، وذلك من خلال بناء العديد من الجامعات سعياً لزيادة أعداد قبول خريجي التعليم العام واستيعابهم، بالإضافة إلى الجهود المبذولة للرفع من جودة مُخرجات التعليم العالي ومؤسساته، والتي تمثلت بإنشاء الهيئة الوطنية للتقويم والاعتماد الأكاديمي، وتطوير خطة استراتيجية مستقبلية للتعليم الجامعي في المملكة "مشروع آفاق". وتماشياً مع هذه الجهود تسابقت الجامعات المحلية إلى تطوير خططها الاستراتيجية حتى تضمن لها التوافق مع معايير الهيئة الوطنية للتقويم والاعتماد الأكاديمي و"مشروع آفاق"، وتُعد جامعة الملك خالد إحدى تلك الجامعات، حيث قامت بتطوير خطة استراتيجية لها بالتعاون مع معهد ستانفورد الدولي للأبحاث  (SRI)،  والذي قدم المساعدة في تحليل الوضع الحالي بالجامعة وإعداد وتطوير الخطة الاستراتيجية. جاء هذا المشروع استجابة لهذه المعطيات وتوضيحاً للدور الاستراتيجي الذي تتطلع الجامعة أن تؤديه في ظل الجهود المبذولة في دعم التعليم العالي، وذلك عبر تطوير خطط استراتيجية لبعض وحدات العمل في الجامعة حتى تسير وفق الخطة الاستراتيجية لها، وتتوافق رؤية ورسالة وأهداف كل منها مع نظيرتها في الخطة الاستراتيجية للجامعة. واستنادًا على ما سبق، تم إعداد  "الخطة الاستراتيجية لكلية التمريض بخميس مشيط"، حيث تم تحديد الملامح الاستراتيجية العامة بدءاً بصياغة رؤية الكلية ورسالتها، كما تبلورت مجموعة من القيم التي تقوم على أساسها عمل الكلية، وفي ضوئها تمارس نشاطاتها وتحقق أهدافها. وانطلاقاً من الرؤية والرسالة والقيم، أُعدت مجموعة من الأهداف الاستراتيجية المترابطة والمتكاملة التي تسعى  الكلية من خلالها على تحقيق تلك الأهداف عبر تنفيذ عدة مبادرات استراتيجية تشتمل على برامج مقرونةً بمؤشرات أداء ومقاييس توفر معلومات مستمرة حول تنفيذ الاستراتيجية، لضمان إنجازها وتنفيذها ضمن الفترات الزمنية المحددة، مما يسهم في تحقيق تطلعات وتوجهات الكلية المستقبلية.

اهداف الخطة الاستراتيجية:

  • تطوير جودة التعلم الصحي
  • توفير بيئة اكاديمية مثالية
  • بناء شراكة مجتمعية فعالة
  • القيام بأبحاث علمية مبتكرة في مجال التمريض
  • استحداث برامج دراسات عليا في مجال التمريض
  • تطوير الجودة المؤسسية من خلال الاستخدام الأمثل للموارد المتاحة

وختاما، فإن فريق العمل يتطلع إلى أن يسهم هذا الجهد في تنظيم وتطوير عمل الكلية وأن يكون الركيزة الأساسية والخارطة المستقبلية لهافي المرحلة المقبلة بإذن الله تعالى 

دليل الهاتف
دليل الكلية
موقع الكلية
مرافق الكلية